2021.07.23 来源:

最近都美竹发出一个千字长文,用词激烈,内容劲爆,任何一句话单独拿出来都是全网社死的程度!吴亦凡瞬间被推到大众视野的风口浪尖!
那吴亦凡到底是个怎样的人?他的内心到底是媒体中上演的“憨憨的大男孩”,还是有着不为人知的另一面呢?
才星研究院EAP心理咨询师宁可老师发现,早在2017年吴亦凡受到某个节目邀请,在节目现场为自己画了一幅自画像。
刚开始的时候,吴亦凡说:
“要为自己画一个“愤怒的小鸟”的眉毛,因为喜欢。还要给自己画一个大大的盾牌,用来保护自己。我还要画一把超大的剑,但画出来挺丑的,这不是我想要的。我还要画一个大大的桥,连接东南西北。因为我就是要成为这样的一个人。在四周画上东南西北。还有一些人,他们怎么看你都看不惯,所以我要把他们画在下我脚下,忽视就好。这个效果真的挺差的,真不行!”
通过现场的绘画作品和吴亦凡一边绘画一边真实的解说。才星研究院EAP心理咨询师宁可老师给与进一步投射性绘画分析解读:
吴先生目前被都美竹炮轰的点,其实跟吴亦凡早年单亲家庭和中西方成长环境都有密不可分的原因。吴亦凡的父亲李开明,毕业于清华大学,现任中科院华南所所长。
在吴亦凡十岁那年,父母离异,他开始跟着母亲生活。虽然不是说单亲家庭就一定会有问题儿童产生,但从吴亦凡的成长经历来看,事实上,吴亦凡童年时父母都是缺席的,他是在甘肃跟着祖父母生活。
婴幼儿时期母亲角色的缺失会影响人的一生,很多人一辈子都很难建立完整的安全感,而吴亦凡经常频繁转学,他曾在访问里提到,还没有和同学混熟就要开始适应新环境。他内心一直动荡不安。
初中时,吴亦凡妈妈遇到了新的对象,吴亦凡曾短暂被移交到父亲身边,后来因为母亲改嫁,吴亦凡又跟着母亲到了加拿大。(据说吴亦凡的继父是外国人,富豪,有钱到能在温哥华市中心捐建一座教堂的程度,无法考证)。可以反推,吴亦凡遇到的是两个变化,大环境上,从中文环境转到英文环境,需要学习适应。小环境,他要学着和母亲的伴侣相处。他改了姓。
01
吴亦凡绘画分析
整个画的中心是一个他自己的人物像,人物比例和僵硬的人物线条,都说明他是一位自信的人,但同时也会有一定的过度不健康自恋的人格问题。
心理学发现,不健康的自恋在恋爱中,往往会表现为可能容易出轨、滥情的特点去对待交往对象,一旦深入到稳定的恋爱关系时,这类人又会惶惶不可终日,赶紧寻找新的异性来获得新的关系的一种不确定感所带来的刺激感。
这种恋爱困扰,俗称“恋爱无力症”;局部分析来看,“大宝剑”、“大盾牌”、“长长的大桥”,这些口头描述,再次表现出吴亦凡对“大男人”的渴望!内心幻想住着一个大大的自己,但其实是一种心理补偿,去弥补过去一直深埋内心的自卑,所以不断找寻新欢女友,去下意识补偿自尊,就成为了吴亦凡无法驾驭的一种心理习性。
才星研究院EAP心理咨询师宁可老师介绍,绘画心理分析作为心理学250多种技术之一,是一种通过心理投射而对画者的内在测验的一种心理测评方式,除了分析身边的人,也可用于企业对面试者的考察。
02
投射性绘画分析技术
对于企业管理有什么意义
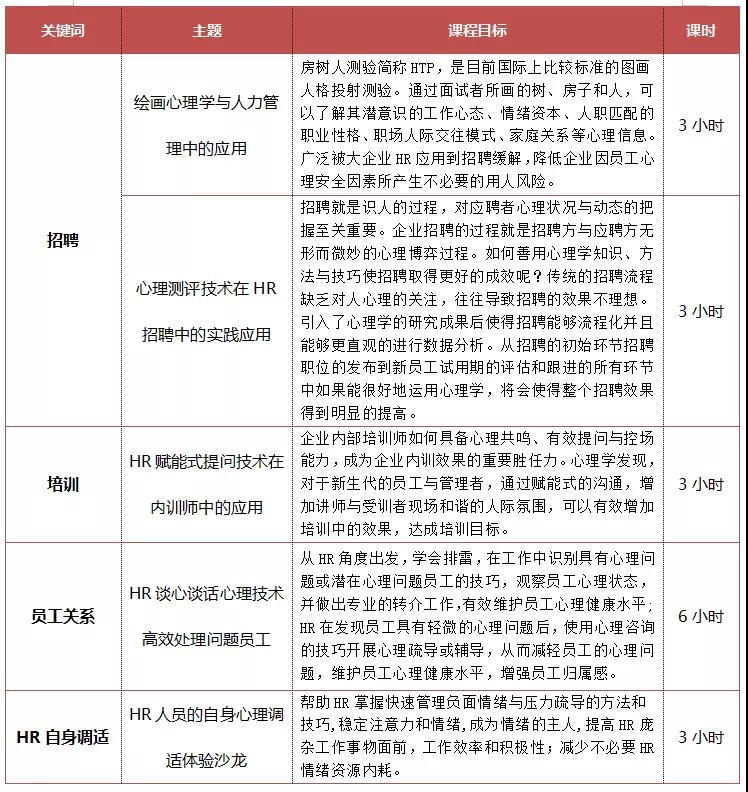
房树人测验简称HTP,是目前国际上比较标准的图画人格投射测验。通过面试者所画的树、房子和人,可以了解其潜意识的工作心态、情绪资本、人职匹配的职业性格、职场人际交往模式、家庭关系等心理信息。
广泛被大企业HR应用到招聘,降低企业因员工心理安全因素所产生不必要的用人风险。从HR角度出发,学会心理技术识别具有心理问题或潜在心理问题员工的技巧,观察员工心理状态,并做出专业的转介工作,有效维护员工心理健康水平就显得格外重要。
福利一:才星研究院EAP
公益讲座进企业
近期,才星研究院EAP计划推出以下HR定制化培训服务和公益沙龙,欢迎扫描下方二维码预约报名!
福利二:才星EAP交流群
如您有员工心理、危机干预、员工心理培训等疑问,欢迎加入才星EAP交流群,还有专家不定期解答哟~
扫码加客服预约或进群